| Cat # | Size | Price | Quantity | |
|---|---|---|---|---|
| 101501 | 100 ug | $50 | ||
| 101502 | 500 ug | $150 |
| Clone | 028AB |
|---|---|
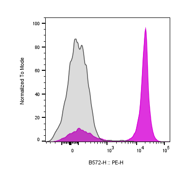
| Application | FC |
| Reactivity | Human |
| Format | Purified |
| Target Name | CD28, Tp44 |
| Isotype | Rabbit IgG |
| Antibody Type | Monoclonal |
| Regulatory Status | RUO |
| Formulation | Phosphate-buffered solution, pH 7.2, containing 0.09% sodium azide |
| Protein Concentration | 0.5 mg/mL |
| Storage and Handling | The antibody solution should be stored between 2°C and 8°C |
| Recommended Usage | For flow cytometric staining, it is recommended to use less than 0.2 ug of this reagent per 0.5-1.0 million cells in a 100 µL volume. Optimal reagent performance should be determined by titration for each specific application |
CD28 (Cluster of Differentiation 28) is one of the proteins expressed on T cells that provide co-stimulatory signals required for T cell activation and survival. T cell stimulation through CD28 in addition to the T-cell receptor (TCR) can provide a potent signal for the production of various interleukins (IL-6 in particular). CD28 is the only B7 receptor constitutively expressed on naive T cells. Association of the TCR of a naive T cell with MHC antigen complex without CD28:B7 interaction results in a T cell that is anergic.
Rabbit IgG, κ2 Isotype Control
Have a product or application question? Consult our FAQs or contact us.