| Cat # | Size | Price | Quantity | |
|---|---|---|---|---|
| 101601 | 100 ug | $70 | ||
| 101602 | 500 ug | $200 |
| Clone | SK7 |
|---|---|
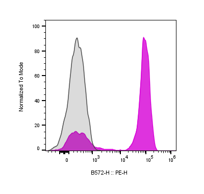
| Application | FC |
| Reactivity | Human |
| Format | Purified |
| Target Name | CD3, T3, CD3ε |
| Isotype | Mouse IgG1 |
| Antibody Type | Monoclonal |
| Regulatory Status | RUO |
| Formulation | Phosphate-buffered solution, pH 7.2, containing 0.09% sodium azide |
| Protein Concentration | 0.5 mg/mL |
| Storage&Handling | The antibody solution should be stored between 2°C and 8°C |
| Recommended Usage | For flow cytometric staining, it is recommended to use less than 0.2 ug of this reagent per 0.5-1.0 million cells in a 100 µL volume. Optimal reagent performance should be determined by titration for each specific application |
CD3 (cluster of differentiation 3) is a protein complex and T cell co-receptor that is involved in activating both the cytotoxic T cell (CD8+ naive T cells) and T helper cells (CD4+ naive T cells). It is composed of four distinct chains. In mammals, the complex contains a CD3γ chain, a CD3δ chain, and two CD3ε chains. CD3ε chains are highly related cell-surface proteins of the immunoglobulin superfamily that plays a role in antigen recognition, signal transduction, and T cell activation.
Have a product or application question? Consult our FAQs or contact us.