| Cat # | Size | Price | Quantity | |
|---|---|---|---|---|
| 105401 | 100 ug | $80 | ||
| 105402 | 500 ug | $220 |
| Clone | 2D1 |
|---|---|
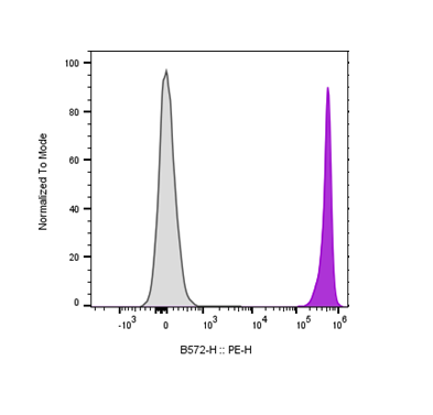
| Application | FC |
| Reactivity | Human |
| Format | Purified |
| Target Name | CD45, Leukocyte Common Antigen (LCA), T200 |
| Isotype | Mouse IgG1 |
| Antibody Type | Monoclonal |
| Regulatory Status | RUO |
| Formulation | Phosphate-buffered solution, pH 7.2, containing 0.09% sodium azide |
| Protein Concentration | 0.5 mg/mL |
| Storage and Handling | The antibody solution should be stored between 2°C and 8°C |
| Recommended Usage | For flow cytometric staining, it is recommended to use less than 0.1 ug of this reagent per 0.5-1.0 million cells in a 100 µL volume. Optimal reagent performance should be determined by titration for each specific application |
CD45 is a 180 - 240 kD single chain type I membrane glycoprotein also known as leukocyte common antigen (LCA) and T200. It is a tyrosine phosphatase expressed on the plasma membrane of all hematopoietic cells, except erythrocytes or platelets. CD45 is a signaling molecule that regulates a variety of cellular processes including cell growth, differentiation, cell cycle, and oncogenic transformation. CD45 plays a critical role in T and B cell antigen receptor-mediated activation by dephosphorylating substrates including p56Lck, p59Fyn, and other Src family kinases. CD45 non-covalently associates with lymphocyte phosphatase-associated phosphoprotein (LPAP) on T and B lymphocytes.
Have a product or application question? Consult our FAQs or contact us.