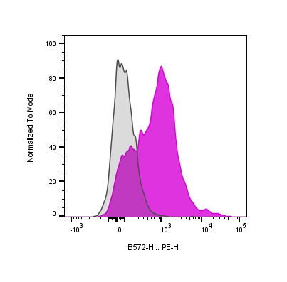
Anti-Mouse CD62L

Product Details


CloneMEL-14
ApplicationFC
ReactivityMouse
FormatPurified
Target NameCD62L, LAM-1, L-selectin, Ly-22
IsotypeRat IgG2a
Antibody TypeMonoclonal
Regulatory StatusRUO
FormulationPhosphate-buffered solution, pH 7.2, containing 0.09% sodium azide
Protein Concentration0.5 mg/mL
Storage&HandlingThe antibody solution should be stored between 2°C and 8°C
Recommended UsageFor flow cytometric staining, it is recommended to use less than 0.5 ug of this reagent per 0.5-1.0 million cells in a 100 µL volume. Optimal reagent performance should be determined by titration for each specific application.

Background Information


CD62L is a ~74–95 kDa (commonly ~75 kDa) single-chain type I transmembrane glycoprotein encoded by the SELL gene. It belongs to the selectin family of membrane-anchored, calcium-dependent C-type lectins (alongside CD62E and CD62P) that bind to specific carbohydrate ligands. Like other selectins, CD62L recognizes sialylated carbohydrate structures, including the Sialyl Lewis X (sLeX/CD15s) determinant, via its C-type lectin domain. High-affinity ligands include certain glycoforms of CD34, GlyCAM-1, and MAdCAM-1, while binding to sLeX-related oligosaccharides occurs with lower affinity.

Data Sheets


Anti-Mouse CD62L TDS

Related Products


Rat IgG2a Isotype control


Have a product or application question? Consult our FAQs or contact us.