Biotin Anti-Human CD298

Product Details


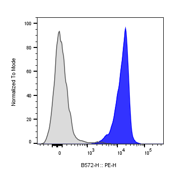
CloneLNH-94
ApplicationFC
ReactivityHuman
FormatBiotin
Target NameCD298, ATPB-3, Na, K-ATPase beta-3 polypeptide
IsotypeMouse IgG1
Antibody TypeMonoclonal
Regulatory StatusRUO
FormulationPhosphate-buffered solution, pH 7.2, containing 0.09% sodium azide and 0.2% (w/v) BSA
Protein Concentration0.2 mg/mL
Storage and HandlingThe antibody solution should be stored undiluted between 2°C and 8°C, and protected from prolonged exposure to light. Do not freeze.
Recommended UsageFor flow cytometric staining, it is recommended to use less than 0.1 ug of this reagent per 0.5-1.0 million cells in a 100 µL volume. Optimal reagent performance should be determined by titration for each specific application

Background Information


CD298, also known as the sodium/potassium-transporting ATPase subunit beta-3 or ATP1B3, is a 42 kDa type II transmembrane glycoprotein encoded by the ATP1B3 gene in humans. It is part of the Na⁺/K⁺-ATPase enzyme complex, which consists of a catalytic α subunit and a regulatory β subunit. CD298 belongs to the family of Na⁺/K⁺ and H⁺/K⁺ ATPase beta chain proteins and specifically to the Na⁺/K⁺-ATPase subfamily. This integral plasma membrane protein is essential for establishing and maintaining the electrochemical gradients of sodium and potassium ions across the cell membrane—gradients that are crucial for osmoregulation, sodium-coupled transport of various molecules, and the electrical excitability of nerve and muscle cells. The β3 subunit plays a regulatory role by assisting in the proper assembly and membrane localization of the α/β heterodimer complex. CD298 is broadly expressed across various tissues, including all leukocyte populations.

Data Sheets


Biotin Anti-Human CD298 TDS

Related Products


Biotin Mouse IgG1 Isotype Control


Have a product or application question? Consult our FAQs or contact us.