| Cat # | Size | Price | Quantity | |
|---|---|---|---|---|
| 201203 | 25 ug | $25 | ||
| 201204 | 100 ug | $50 |
| Clone | M1/70 |
|---|---|
| Application | FC |
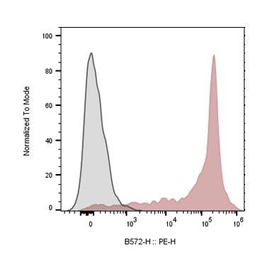
| Reactivity | Human, Mouse |
| Format | Biotin |
| Target Name | CD11b, ITGAM, integrin αM, CR3 |
| Isotype | Rat IgG2b |
| Antibody Type | Monoclonal |
| Regulatory Status | RUO |
| Formulation | Phosphate-buffered solution, pH 7.2, containing 0.09% sodium azide and 0.2% (w/v) BSA |
| Protein Concentration | 0.2 mg/mL |
| Storage and Handling | The antibody solution should be stored between 2°C and 8°C |
| Recommended Usage | For flow cytometric staining, it is recommended to use less than 0.1 ug of this reagent per 0.5-1.0 million cells in a 100 µL volume. Optimal reagent performance should be determined by titration for each specific application. |
CD11b, also known as integrin αM or ITGAM, is a type I transmembrane glycoprotein with a molecular weight of approximately 170 kDa under reducing conditions (165 kDa non-reducing) and contains 19 potential N-glycosylation sites. CD11b associates with CD18 (integrin β2) to form the heterodimeric integrin Mac-1 (CD11b/CD18), also referred to as αMβ2, CR3 (complement receptor 3), iC3b receptor, or Mo-1. The assembly of CD11b with CD18 is required for its surface expression and function. CD11b/CD18 is one of four integrins formed by pairing the β2 chain (CD18) with different α chains (CD11a–d). Mac-1 plays an essential role in cell adhesion, migration, and phagocytosis by binding to ligands including ICAM-1 (CD54), ICAM-2 (CD102), ICAM-4 (CD242), iC3b, and fibrinogen. CD11b is highly expressed on NK cells, neutrophils, monocytes, macrophages, dendritic cells, and at lower levels on subsets of T and B lymphocytes. Through these interactions, CD11b/CD18 contributes to leukocyte trafficking, complement-mediated clearance, and modulation of innate and adaptive immune responses.
Biotin Anti-Mouse/Human CD11b TDS
Biotin Rat IgG2b Isotype control
Have a product or application question? Consult our FAQs or contact us.