iF488 Anti-Human CD63

Cat # Size Price Quantity
10640525 tests$80
106406100 tests$220

Product Details


CloneH5C6
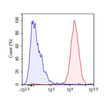
ApplicationFC
ReactivityHuman
FormatiF488
Target NameCD63, LIMP, LAMP-3, Melanoma-associated antigen (ME491), Pltgp40, gp55
IsotypeMouse IgG1
Antibody TypeMonoclonal
Regulatory StatusRUO
FormulationPhosphate-buffered solution, pH 7.2, containing 0.09% sodium azide and 0.2% (w/v) BSA
Protein ConcentrationSupplied at a lot-specific concentration.
Storage and HandlingThe antibody solution should be stored undiluted between 2°C and 8°C, and protected from prolonged exposure to light. Do not freeze.
Recommended UsageFor flow cytometric staining, it is recommended to use 5 uL of this reagent per 0.5-1.0 million cells in a 100 µL volume. Optimal reagent performance should be determined by titration for each specific application.
Excitation LaserBlue Laser (488 nm)

Background Information


CD63 antigen is a protein that, in humans, is encoded by the CD63 gene. The protein encoded by this gene is a member of the transmembrane 4 superfamily, also known as the tetraspanin family. The proteins mediate signal transduction events that play a role in the regulation of cell development, activation, growth, and motility. This encoded protein is a cell surface glycoprotein that is known to complex with integrins.

Data Sheets


iF488 Anti-Human CD63 TDS

Related Products


iF488 Mouse IgG1 Isotype Control


Have a product or application question? Consult our FAQs or contact us.