| Cat # | Size | Price | Quantity | |
|---|---|---|---|---|
| 107709 | 25 tests | $25 | ||
| 107710 | 100 tests | $60 |
| Clone | OKT3 |
|---|---|
| Application | FC |
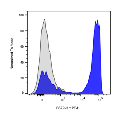
| Reactivity | Human |
| Format | PE |
| Target Name | CD3, T3, CD3ε |
| Isotype | Mouse IgG2a |
| Antibody Type | Monoclonal |
| Regulatory Status | RUO |
| Formulation | Phosphate-buffered solution, pH 7.2, containing 0.09% sodium azide and 0.2% (w/v) BSA |
| Protein Concentration | Supplied at a lot-specific concentration. |
| Storage and Handling | The antibody solution should be stored undiluted between 2°C and 8°C, and protected from prolonged exposure to light. Do not freeze. |
| Recommended Usage | For flow cytometric staining, it is recommended to use 5 uL of this reagent per 0.5-1.0 million cells in a 100 µL volume. Optimal reagent performance should be determined by titration for each specific application. |
| Excitation Laser | Blue Laser (488 nm) Green/Yellow laser (532/561nm) |
CD3 (cluster of differentiation 3) is a protein complex and T cell co-receptor that is involved in activating both the cytotoxic T cell (CD8+ naive T cells) and T helper cells (CD4+ naive T cells). It is composed of four distinct chains. In mammals, the complex contains a CD3γ chain, a CD3δ chain, and two CD3ε chains. CD3ε chains are highly related cell-surface proteins of the immunoglobulin superfamily that plays a role in antigen recognition, signal transduction, and T cell activation.
PE Mouse IgG2a Isotype Control
Have a product or application question? Consult our FAQs or contact us.