| Cat # | Size | Price | Quantity | |
|---|---|---|---|---|
| 108705 | 25 tests | $30 | ||
| 108706 | 100 tests | $80 |
| Clone | SK3 |
|---|---|
| Application | FC |
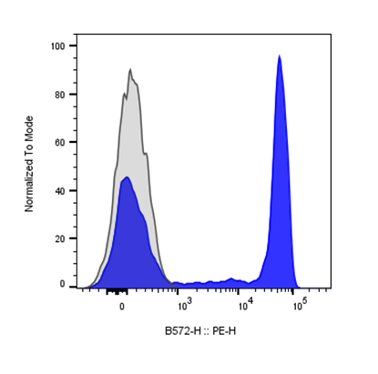
| Reactivity | Human |
| Format | PE |
| Target Name | CD4, T4, Leu3a |
| Isotype | Mouse IgG1 |
| Antibody Type | Monoclonal |
| Regulatory Status | RUO |
| Formulation | Phosphate-buffered solution, pH 7.2, containing 0.09% sodium azide and 0.2% (w/v) BSA |
| Protein Concentration | Supplied at a lot-specific concentration. |
| Storage and Handling | The antibody solution should be stored undiluted between 2°C and 8°C, and protected from prolonged exposure to light. Do not freeze. |
| Recommended Usage | For flow cytometric staining, it is recommended to use 5 uL of this reagent per 0.5-1.0 million cells in a 100 µL volume. Optimal reagent performance should be determined by titration for each specific application. |
| Excitation Laser | Blue Laser (488 nm) Green/Yellow laser (532/561nm) |
CD4 (cluster of differentiation 4) is a glycoprotein that serves as a co-receptor for the T-cell receptor (TCR). CD4 is found on the surface of immune cells such as helper T cells, monocytes, macrophages, and dendritic cells. CD4 is a member of the immunoglobulin superfamily. CD4+ T helper cells are white blood cells that are an essential part of the human immune system. They are often referred to as CD4 cells, T-helper cells or T4 cells.
Have a product or application question? Consult our FAQs or contact us.